中国国际跆拳道联盟欢迎您
【中国国际跆拳道联盟会员管理系统】
您的位置: 首页 >> 资讯中心 >> 赛事资讯>> 第12届青少年与第7届老将ITF世界跆拳道锦标赛信息册







意大利世锦赛相关链接:
第12届青少年与第7届老将ITF世界跆拳道锦标赛
免责声明:其原创性以及文中陈 述文字和内容经本站证实,对本文以及其中全部或者部分内容、 文字的真实性、完整性、及时性本 站不作保证和承诺,请读者仅作参考。并请自行核实相关内容。
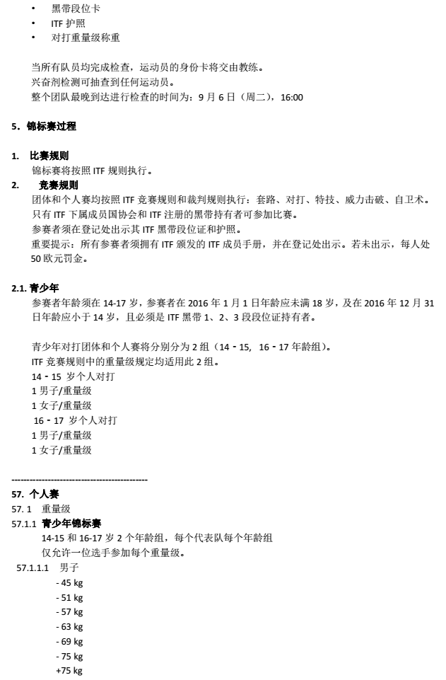
京ICP证080047号COPYRIGHT @ CHINA-ITF.ORG.ALL RIGHTS RESERVED. 中国国际跆拳道联盟( ITF-CHINA ) 版权所有