中国国际跆拳道联盟欢迎您

【中国国际跆拳道联盟会员管理系统】
logo

您的位置: 首页 >> 资讯中心 >> 联盟公告>> 第五届中国ITF跆拳道锦标赛竞赛规程

第五届中国ITF跆拳道锦标赛竞赛规程

发布时间:2018-04-13 14:27:32 浏览次数:5701 作者:CITF

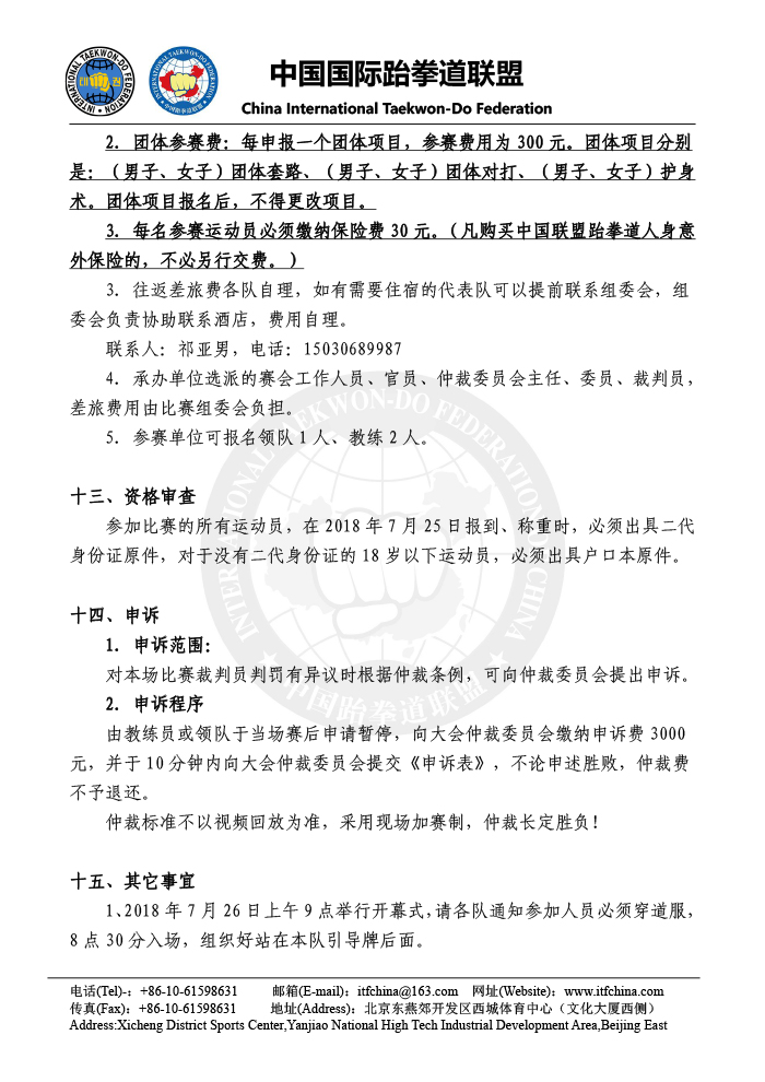
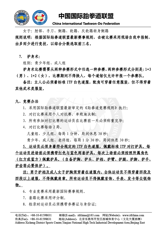
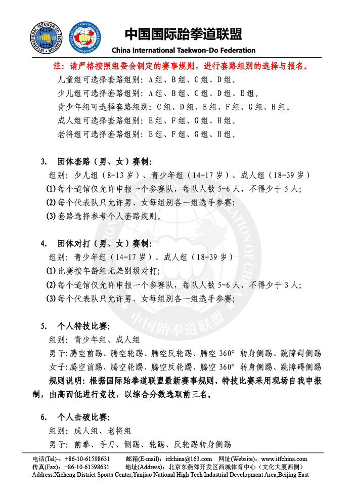
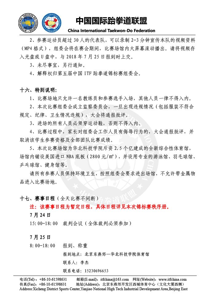
规程-1.jpg

规程-2.jpg

规程-3.jpg

规程-4.jpg

规程-5.jpg

第五届中国ITF跆拳道锦标赛 - 竞赛规程20180411(终版)-6.jpg

规程-7.jpg

规程-8.jpg

规程-9.jpg

规程-10.jpg

免责声明:其原创性以及文中陈 述文字和内容经本站证实,对本文以及其中全部或者部分内容、 文字的真实性、完整性、及时性本 站不作保证和承诺,请读者仅作参考。并请自行核实相关内容。

京ICP证080047号COPYRIGHT @ CHINA-ITF.ORG.ALL RIGHTS RESERVED. 中国国际跆拳道联盟( ITF-CHINA ) 版权所有